Skip to Main Content
Screen Reader Access
A-
A
A+
EN
|
தமிழ்
Home
About Us
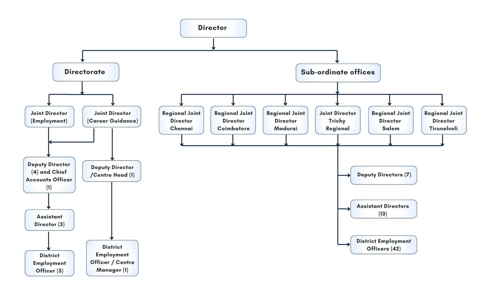
Organizational Chart
Scope
Activities
Schemes
Downloadable Forms
Departmental GO's
Departmental Books
Statistics
Cutoff Seniority Dates
Job Aspirant
Guidelines to Registration
Govt / Public Sector
Private Sector
Competitive Exams
Skill Training
Employer
Government
Private Sector
EMI
About EMI
Return Filing
Career Guidance
Career Information
Career Booklet
Study Circle
Virtual Learning System Portal
Psychometric Tool
Advertised Vacancies
State Career Guidance Centre
Thiran Tamizhagam Magazine
Contact Us
Directorate
RJD Offices
DECGCs
CGC for SC/ST
SCGC
Website Information Manager
Public Information Officers & Appellate Authority
Employment Department PIO Addresses
Login
Home
/
Organization Chart
Establishment Chart (Employment Wing)